Carta De Ottawa Mapa Conceptual
La educación para la salud EPS abarca un concepto de promoción de salud y hace énfasis en la prevenciónDesde que en 1978 Declaración de Alma Ata y en 1986 Carta de Ottawa se dió importancia al papel escencial de la EPS ha habido un importante progreso en. Tema1 Promoción de la salud y el funcionamiento humano.
Carta De Ottawa Mindmeister Mapa Mental
1 En el documento se hizo mención de que el capítulo sería un vínculo con.

Carta de ottawa mapa conceptual. Carta de Ottawa para la Promoción de la Salud. Avanzar hacia la nueva salud pública al reafirmar la justicia social y la equidad. Reorientación de los servicios de salud.
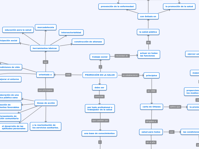
Mapa conceptual La carta. La Carta de Ottawa para la Promoción de la Salud es un documento elaborado por la Organización Mundial de la Salud durante la Primera Conferencia Internacional para la Promoción de la Salud celebrada en Ottawa Canadá en 1986. Carta de Ottawa La llamada carta de Ottawa se refiere a la I Conferencia Internacional sobre la Promoción de la Salud en Ottawa el 21 de noviembre de 1986 dirigida a la consecución del objetivo Salud para Todos en el año 2000.
La Carta de Ottawa adoptada en la primera Conferencia Internacional sobre Promoción de la Salud 1986 es el documento que define la promoción. A 30 años de la Carta de Ottawa Thirty years after the Ottawa Charter CMP Revista Acta Medica Vol 34-1indd 66 23052017 050346 pm. Carta de ottawa mapa conceptual.
Learn how to create your own. 1- la abogacía por la salud con el fin de crear las condiciones sanitarias esenciales antes indicadas. Bandera oficial de lOMS La Carta dOttawa per a la promoció de la salut és un document que va ser.
Propuesta Multidimensional Para El Abord. Carta de Ottawa Carta de Ottawa Para la Promoción de la Salud Ottawa Charter for Health Promotion La Carta de Ottawa suscribe un nuevo concepto. Mapa conceptual de educacion para la salud.
La Carta establece el reto de. CARTA DE OTTAWA - Mapa Mental. Esta conferencia es más que nada una respuesta al incremento de la demanda de un punto de vista diferente de una salud pública en todo el.
Carta de ottawa mapa conceptual. Promoción de la Salud. Carta de ottawa mapa conceptual.
Crear un mapa mental. 1- la abogacía por la salud con el fin de crear las condiciones sanitarias esenciales antes indicadas. Necesidades de los paises industrializados.
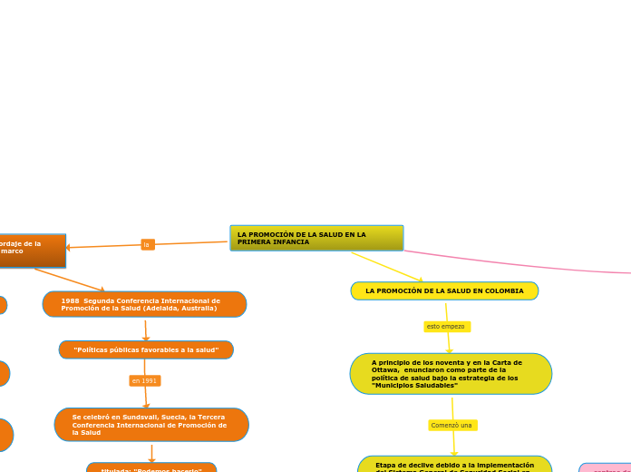
La Carta de Ottawa identifica tres estrategias básicas para la promoción de la salud. La primera Conferencia Internacional sobre la Promoción de la Salud reunida en Ottawa el día 21 de noviembre de 1986 emite la presente CARTA dirigida a la consecución del objetivo Salud para Todos en el año 2000. DECLARACION YACARTA MEXICO Y BANGKOK.
Como requisitos previos para la salud y promoción y mediación en los procesos para su consecución. CARTA DE OTTAWA - Mapa Mental. Para alcanzar un estado adecuado de bienestar físico mental y.
Y ejercer un mayor control sobre la misma. Historia de La Salud Publica. Hace un poco más de dos meses el mundo celebraba los treinta años de la Carta de Ottawa.
Primera conferencia internacional sobre la promociÓn de la salud carta dirigida ala concecucion del objetivo salud para todos en el aÑo 2000 nueva concepcion de la salud publica en el mundo. Por Alfonso Mata Sí así es tanto en su onomástico como en sus principios. Social un individuo o grupo debe ser capaz de identificar y realizar sus aspiraciones de satisfacer sus.
2 Esta Carta foi baseada nos progressos decorrentes da Declaração sobre os Cuidados de Saúde Primários de Alma-Ata e no documento As Metas da Saúde para Todos. Crear un mapa mental. En esta Pauta en Educación Médica se describe un proceso para facilitar la creación de.
Organización Mundial de la Salud Carta de Ottawa 1986 En el capítulo final de La salud pública y el trabajo en comunidad se introduce el tema de la promoción de la salud que desde hace poco más de un cuarto de siglo ha acumulado trascendencia como ámbito de acción estratégico de la salud pública. 201734166-7 67 Cuba M Albrecht C A 30 años de la Carta de Ottawa Hacemos un llamado a los profesionales de salud y autoridades sanitarias peruanas a. La cooperación entre los sectores de la sociedad y la atención primaria de salud.
Carta de ottawa para la promoción de la salud oms ginebra 1986. Esta conferencia fue ante todo una respuesta a la creciente demanda de una nueva concepción de la salud pública en el mundo. Build free Mind Maps Flashcards Quizzes and Notes Create discover and share resources Print Pin great learning resources Register Now.
170 Karen Elizabeth Mendoza Barrios. Como resultado de esa conferencia se publicó la Carta de Ottawa para la promoción de la salud que ha sido fuente de orientación e inspiración en ese campo desde entonces. Garantizar que la promoción de la salud.
PROMOCIÓN DE LA SALUD. CARTA DE OTTAWA - Mapa Mental. La promoción de la salud consiste en proporcionar a los pueblos los medios necesarios para mejorar su salud.
Problemas que ataÑen a las. La Declaración de Yakarta sobre la manera de guiar la promoción de la salud hacia el siglo XXI julio 1997 confirma que estas estrategias y áreas de acción son esenciales para todos los países. Carta de ottawa mapa conceptual.
La Carta de Ottawa para la Promoción de la Salud es un documento elaborado por la Organización Mundial de la Salud 2. C8 U4 Promoción prevención educación. Se realizó la primera Conferencia Internacional para la Promoción de la salud y tuvo una connotación histórica debido a que se elaboró un documento con el título de Salud para Todos en el año 2000 con el paso de los años 32 para ser más específicos.
Acciones de la Carta de Ottawa Desarrollo de una política pública saludable. Lee Esta Informacion Y Elabora Un Mapa Conceptual Que Refleje La Estructura De La Carta De Lector. Eder luis canchila ricardo harold vasquez escuela de medicina.
Por leidy yomara ramirez bermudez - hace 4 años. Desarrollo de aptitudes personales. Fortalecimiento de la comunidad.
MAPA CONCEPTUAL DE LA PROMOCION DE SALUDdocx. 1 reconocer que la salud es un componente esencial del desarrollo humano resultado. El banco en México acepta el documento y le comunica a Santander en Colombia el cual a su vez le comunica a Codisa del mismo.
A CARTA DE OTTAWA. La Promoción de la Salud El concepto de Promoción de la Salud cristalizado en 1986 en la Carta de Ottawa surgió como respuesta a la necesidad de buscar un nuevo acercamiento a los múltiples problemas de salud que aún hoy exigen solución en. En varias conferencias y reuniones internacionales subsiguientes se han aclarado la importancia y el significado de las estrategias clave de promoción de la salud incluso de las referentes a una política pública sana.
Expresión normativa que tiene carácter de obligatoriedad que contribuye a organizar y armonizar la convivencia ciudadana con miras al bienestar y al desarrollo integral de los pueblos. Creación de entornos propicios. Facilitar que todas las personas puedan desarrollar su completo potencial de salud.

Unidad Didactica 1 Conceptos Y Antecedentes De La Promocion De La Salud Licenciatura En Enfermeria Y Obstetricia
![]()
Mapa Conceptual Delfin T Salud Publica Iii Ad Dcs 28 Uqroo Studocu

Carta De Ottawa Mapa Conceptual Demi Mapa

Carta Ottawa By Wanderson Andrade

Infografia 4 Mapa Conceptual De Antecedentes De Los Filosofos De La Calidad

Carta De Otawwa Mapa Conceptual Docsity

Mapa Conceptual De O D S Ios Messenger
Promocion De La Salud Mapa Mental Amostra

Infografia 4 Mapa Conceptual De Antecedentes De Los Filosofos De La Calidad

Promocion De La Salud Busca Y Descarga Apuntes Gratis Udocz
Mapa Conceptual De La Promocion De Salud Pdf Promocion De La Salud Esfera Publica

8 Atencion Primaria De Salud Plan De Alma Ata

Mapa Conceptual Declaracion De Beijing Docsity
La Promocion De La Salud En La Primera Mapa Mental








Post a Comment for "Carta De Ottawa Mapa Conceptual"