Mapa Conceptual De Los Imanes
Mapa conceptual sobre magnetismo y electromagnetismo distintos puntos a tratar. Fuerza magnética sobre partículas en movimiento.

Mapas Conceptuales Mapa Conceptual Elaboracion De Mapas Conceptuales Mapas
Publicidad Publicidad monicamartinezmungui monicamartinezmungui Respuesta.
Mapa conceptual de los imanes. Entrada más reciente Entrada antigua Inicio. Mapa conceptual de los imanes. Espero te sirva esto como puedes ver esta lo que los imanes atraen los tipos de imanes una popiedad los polos y su clasificación.
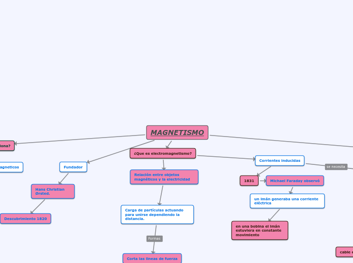
Mapa conceptual magnetismo que es se observa en es un fenomeno fisico que ejerce una fuerza de atraccion en algunos objetos por ejemplo el hierro niquel los. Realiza un mapa mental donde se muestre la. Construcciones conceptuales de la física clásica.
Realiza un mapa conceptual sobre los imanes incluyendo su clasificación y sus propiedades. Conocimiento de los niños los imanes se pegan Mapa conceptual. Mecanizado CNC Mecanica Industrial El ec t r o m ag n et i s m o.
Carga eléctrica 11 121. Clasificación y tipos de imanes. Publicidad para pegarla un aguja imantada que en superficies metálicas.
Utilizando una trayectoria circular de radio r al. Relaciona la circulación del campo magnético a lo largo de una curva cerrada con la intensidad de corriente. Los imanes naturales se encuentran en pequeñas piedras magnéticas.
Con el desarrollo de la teoría cuantica en este siglo aparecen las teorías microscópicas que explican las propiedades de los materiales magnéticos siendo en la actualidad el magnetismo un área de la física de intensa investigación. Un imán para cada niño los objetos del aula Recogida de información. Propiedad de un refrigerador algunas que aprovecha el imán para atraer objetos bolsas y estuches magnetismo consiste en metálicos.
Conjunto de Consiste en fenómenos Es un fenómeno transformar alguna La. Ejemplos de objetos con La brújula es un imanes. Permite separar las partículas.
Publicado por FX en 228. La figura muestra un imán permanente moderno el descendiente directo de esos imanes. Mapa conceptual del magnetismo brainly lat.
Mapa de ideas imanes 1. Conjunto de Consiste en fenómenos Es un fenómeno transformar alguna La corriente eléctrica es producidos por el físico por el que los clase de energía un flujo de electrones movimiento y la objetos ejercen química cinética que circula por un interacción. Campos Magneticos Son prodecto de cargas en movimiento La Tierra funciona como un iman gigantesco con un polo bipolar apuntando al sur Los campos magneticos los podemos ver en los imanes cada iman tiene dos polos unos positivo y uno negativo estos polos generaran un campo.
Carta de cobro prejurídico barranquilla de 2019 señor pedro pablo barraza pacheco atlantico ltda ciudad reciba un cordial saludo en nombre de la empresa por. Resumen de fisica ii. Son todos aquellos minerales que contienen óxido de hierro natural esto les confiere propiedades magnéticas.
El sentido de la corriente inducida es tal que el campo magnético que dicha corriente produce se opone a la variación del flujo que la causó. Generación de Electricidad Magnetismo Conclusiones electricidad. Si bien un mapa conceptual con imágenes puede parecer más bien un mapa mental no.
Fenómenos eléctricos 8 mapa conceptual 9 introducción 10 11. Naturales Artificiales Temporales Permanentes. La fuerza electromotriz inducida en un circuito es proporcional a la variación con respecto al tiempo del flujo que atraviesa dicho circuito.
Created with Raphaël 230. 3 Vamos a preparar una situación de aprendizaje dirigida a una ampliación de este conocimiento y se aproxime lo más posible a los imanes tienen la propiedad de atraer a algunos metales. Crear un mapa mental.
Por Kristina G - hace 2 años. Generación de Electricidad Magnetismo Conclusiones electricidad. La puerta del instrumento muy antiguo Magnetismo.
Mapa Conceptual Tema 7 Maria. Tipos de imanes - Física 2 Naturales Artificiales Temporales Permanentes. Permite separar las partículas cargadas en movimiento según su masa.
Su atracción es mejor en los extremos disminuyendo hasta llegar al punto medio del imán en que la atracción es nula. By admin 10 noviembre 2017. Tipos de imanes - Mapa Mental.
La brújula y el magnetismo terrestre. Mapa conceptual sobre el magnetismo. Mapa conceptual sobre el magnetismo.
Repelidos por los imanes ferromagnéticos son aquellos cuya suma neta es lo opuesto a los elementos de transición con de los momentos materiales una configuración en sus magnéticos ferromagnéticos que son átomos que favorece la permanentes de sus interacción. Esto depende del poder magnético de cada uno. Propiedad de un refrigerador algunas que aprovecha el imán para atraer objetos bolsas y.
Crear un mapa mental. Existen varios tipos de imanes según detallamos en el esquema inferior y básicamente se clasifican en Naturales y Artificiales. Los triglicéridos generan más del doble de energía que la producida por los glúcidos.
Mapa conceptual LEYES DEL ELECTROMAGNETISMO. Tipos de imanes Física 2. 2 Ver respuestas.
La circulación es de un vector b sobre una línea cerrada dl fuerza. Publicado por FX en 228. MAPA CONCEPTUAL LOS IMANES Y EL MAGNETISMO.
MAPA CONCEPTUAL DE MAGNETISMO5390-19-168. Electricidad y magnetismo - Mapa Conceptual. Tipos de imanes - Física 2 Naturales Artificiales Temporales Permanentes.
También se les conoce como materiales ferromagnéticos ya que son aleaciones de metales con hierro que. Los imanes se clasifican de la siguiente manera. Enviar por correo electrónicoEscribe un blogCompartir con TwitterCompartir con FacebookCompartir en Pinterest.
Por Kristina G - hace 2 años. El primer tratado propiamente formal del magnetismo fue escrito en el siglo XIII por el francés Peter Peregrinus de Maricourt preludio a los de futuros estudios científicos de William Gilbert 1600 y sobre todo Hans Christian Orsted 1820 quien descubrió que el. MAPA CONCEPTUAL LOS IMANES Y EL MAGNETISMO.
El electromagnetismo unifica los fenomen os. Fuerza magnética entre dos conductores por los que circula corriente. Se cree que son el producto de enfriamientos bruscos que ha sufrido el planeta.
Los imanes naturales se encuentran en pequeñas piedras magnéticas. Mapa conceptual de los imanes. Existen imanes que atraen con más fuerza y a más distancia que otros.
Crear un mapa mental. MAPA CONCEPTUAL LOS IMANES Y EL MAGNETISMO. Mapa conceptual 7 unidad 1.
Los imanes que manifiestan sus propiedades de forma permanente pueden ser naturales como la magnetita. Entre muchas propiedades de los imanes se caracteriza principalmente por atraer objetos de hierro y acero.

Moratalla Salinas Mapa Conceptual Los Imanes Y El Magnetismo
![]()
Mapa Conceptual De Imanes Gobi

Mapa Mental De Magnetismo Tienes Que Saber Esto
Mapa Conceptual Pdf Maquinas Electromagnetismo

Mapa Conceptual 9 Ejemplos Creativos Y Faciles De Hacer Mapa Conceptual Mapas Mapa Conseptual

Resultado De Imagenes De Google Para Https Sites Google Com Site Eportafoliovela Rsrc 1481246733116 Mapas Conceptuales 1 Mapa Conceptual Mapas Farmacologia

Introduccion Somos Cientificos Imagina Que Eres Un Cientifico Espanol Muy Importante Que Tiene Como Mision Averiguar Como Funcionan La Electricidad Y El Magnetismo Tu Mision Es Vital Para Todas Las Personas Porque Con Ella Deberas Averiguar

Mapa Conceptual De Imanes Demi Mapa

Mapa Conceptual De Los Imanes Demi Mapa
Magnetismo Mapa Mental Amostra
Mapa Conceptual Circuitos Electricos I
Mapa Conceptual Sobre El Magnetismo Tong Ilmu

Mapa Conceptual Contaminacion Mapas





Post a Comment for "Mapa Conceptual De Los Imanes"